Tutorial Text berjalan 3 Led Matrix CARA MUDAH BELAJAR ELEKTRONIKA Circuit Diagram
Tutorial Text berjalan 3 Led Matrix CARA MUDAH BELAJAR ELEKTRONIKA Circuit Diagram Upload the program to the Arduino and power up the circuit. The LED matrix display should show a colorful rainbow pattern cycling through the LEDs. Adjust the code and experiment with different patterns and colors. Conclusion. Building a colorful LED matrix display with WS2812B modules allows for creating dynamic lighting effects and visual This circuit connects an ESP8266 NodeMCU microcontroller to an 8x8 LED matrix display. The NodeMCU controls the matrix using digital pins D5, D7, and D8 for chip select (CS), data input (DIN), and clock (CLK) signals, respectively. The circuit is designed to display patterns or characters on the LED matrix, which are driven by the microcontroller.

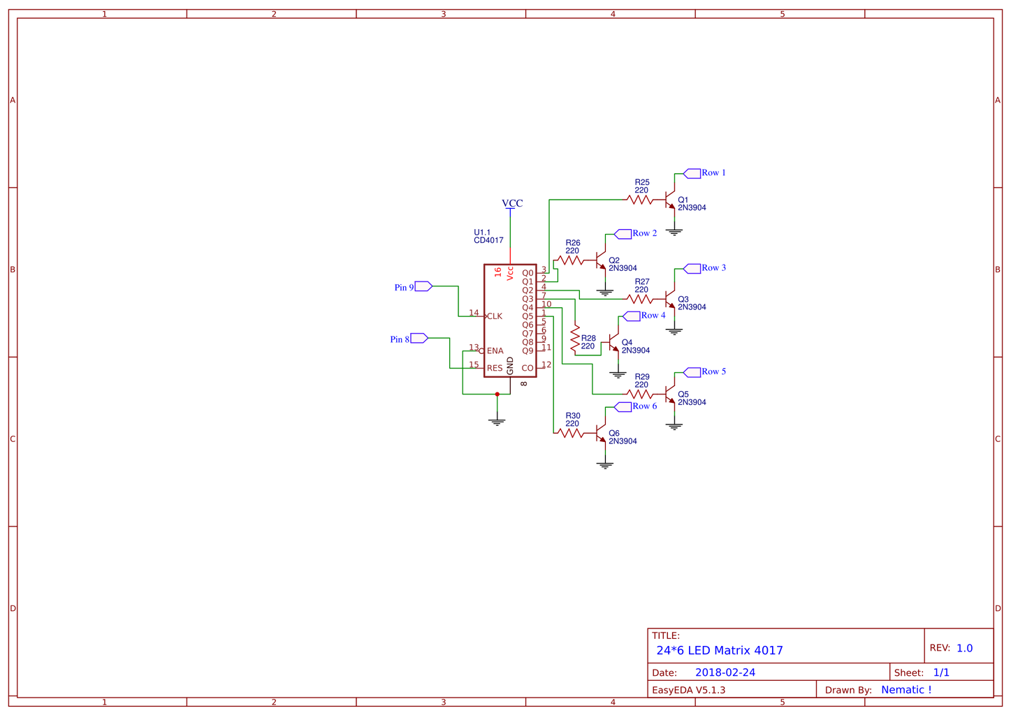
provided for testing the LED matrix. Introduction This paper will provide a comprehensive tutorial on how to drive and control a dot matrix LightโEmitting Diode (LED) display with a microcontroller. The display used is a commercially available PCB mount 8 x 8 dot matrix RGB LED display, with a total of 192 be selected according to the specific system requirements. Therefore, circuit #3 is adopted in this solution. 2.3 Step 3 - Ghost Cancelling Ghost is a common phenomenon in time-multiplexed LED-based matrix displays. Since PN junctions of LED lamps have relatively high levels of capacitance, their residual charge can keep triggering capacitive The circuit diagram of the 7ร5 LED matrix display using Arduino is shown in figure 1. The entire circuit of LED matrix is built around Arduino uno board, few NPN bipolar junction transistors (7 nos. in 7ร5 display), a few numbers of resistors (equal to the number of transistor i.e. 7), and LEDs (7ร5 = 35 nos.).

Working with LED Dot Matrix Displays Circuit Diagram
MAX7219 Module Overview. The MAX7219 module is a popular choice for controlling LED matrix displays, and it comes in different variations. Among them, two widely used types are the generic MAX7219 module and the FC-16 module.While both serve the same fundamental purpose, there are slight differences in their design and pin configuration, making it essential to choose the right module based on Learn how LED matrix works, how to connect LED matrix to Arduino, and how to program Arduino step by step. Detailed instructions, code, wiring diagram, video tutorial, and line-by-line code explanation are provided to help you quickly get started with Arduino. Figure 5: Arduino Uno 5x7 LED matrix display driver circuit The matrix display used in the example circuit is a CCAR display. It comes in a 14 pin package (figure 6). The pins are aligned in two rows. One at the top and the other at the bottom of the package. Pin 1 is the first pin on the left of the bottom row. Figure 6: LED matrix display

This circuit features an Arduino UNO microcontroller connected to multiple 8x8 LED matrix displays and pushbuttons. The pushbuttons are interfaced with digital pins D2, D3, and D4 on the Arduino for input, while the LED matrices are connected to digital pins D5 through D10 for control signals. This circuit features an ESP32 microcontroller connected to a 32x8 WS2812 LED matrix. The ESP32 controls the LED matrix through a 220-ohm resistor connected to its D12 pin, providing data input to the matrix, while power and ground connections are shared between the ESP32 and the LED matrix.
